OSPAR eutrophication assessment

From Coastal Wiki
Revision as of 15:51, 8 November 2012 by Carolienk (talk | contribs) (New page: === Introduction === [[Image:COMPPpar.png|thumb|right|600px|<small>Generic conceptual framework to assess eutrophication in all categories of surface waters ©OSPAR (Common Procedure for t...)
(diff) ← Older revision | Latest revision (diff) | Newer revision → (diff)
Jump to: navigation, search

Introduction

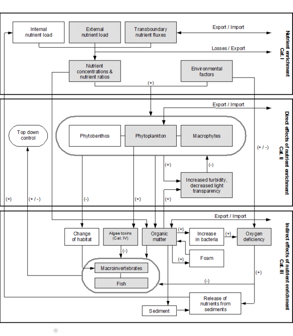
Generic conceptual framework to assess eutrophication in all categories of surface waters ©OSPAR (Common Procedure for the Identification of the Eutrophication Status of the OSPAR Maritime Area (Reference number: 2005-3)

Coastal eutrophication is a growing marine environmental problem in Europe and the need for more effective monitoring and control measures is increasing. The OSPAR Commission adopted the Common Procedure for the Identification of the Eutrophication Status of the maritime area in 1997. OSPAR committed all members to reduce phosphorus and nitrogen inputs into the maritime areas and 'to combat eutrophication to achieve a healthy environment where eutrophication does not occur'.

The Common Procedure is used to assess the eutrophication status of the OSPAR maritime area in a harmonized way. This is based on classifications in terms of the following types of areas: Non-problem Areas, Potential Problem Areas and Problem Areas.

The Common Procedure includes the main parameters involved in eutrophication processess which are roughly differentiated in four categories (see figure)

  • Category I: Nutrient enrichment
  • Category II: Direct effects of nutrient enrichment (e.g. algal blooms)
  • Category III: Indirect effects of nutrient enrichment (e.g. algal toxins)
  • Category IV: Other effects of nutrient enrichment